KEYSIGHT是德科技EXR204A Infiniium EXR 系列示波器:2 GHz,4 通道
EXR204A Infiniium EXR 系列示波器
功能强大。 经济适用。 操作直观。
PRODUCT
全部 4 个模拟通道上均可提供 2 GHz 带宽
通过 ASIC 技术实现更快的测试速度
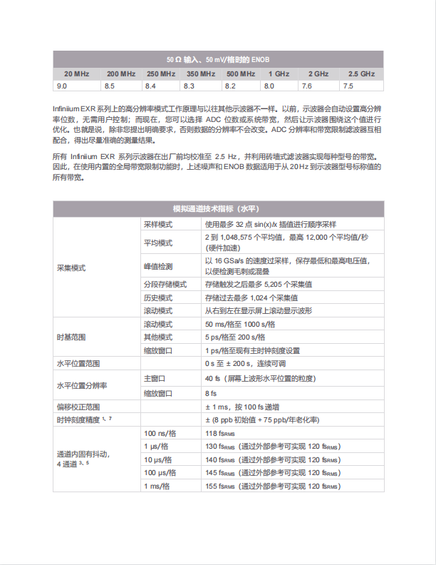
有效位数(ENOB)最高达到 9.0,噪声低至 43 µV,确保测量结果准确可靠
最大存储深度达到灵活的 1.6 G 点
将 7 种仪器的功能集于一身,大大扩展了示波器的功能
可以全面和灵活地升级――包括带宽升级和通道数升级
附件包括:
每通道 1 个 N2873A 500 MHz 无源探头
探头附件袋
符合当地标准的电源线
前面板保护盖
BNC 校准电缆
键盘和鼠标
Keysight I/O 程序库套件、用户指南和程序员指南(保存在示波器硬盘上交付)
1 年出厂校准证书







| 型号 | 名称 | 大小 | 更新 | 备注 | 下载 |
|---|